手机版
二维码
购物车
选择频道搜索
养殖技术
美食做法
行业资讯
供应龙虾
龙虾求购
龙虾行情
人才招聘
行业专题
企业黄页
龙虾图库
在线问答
资料下载
招商加盟
动态
龙虾视频
龙虾展会
交易商城
小龙虾
淡水
饲料
小龙虾养殖技术
大棚
冬季
捕捞
室内
水草
水质
首页
养殖技术
美食做法
行业资讯
供应龙虾
龙虾求购
龙虾行情
人才招聘
行业专题
企业黄页
龙虾图库
在线问答
资料下载
招商加盟
动态
龙虾视频
龙虾展会
交易商城
首页
>
养殖技术
>
综合养殖
小龙虾稻田生态养殖管理要点
2019-09-12
网友投稿
500
0
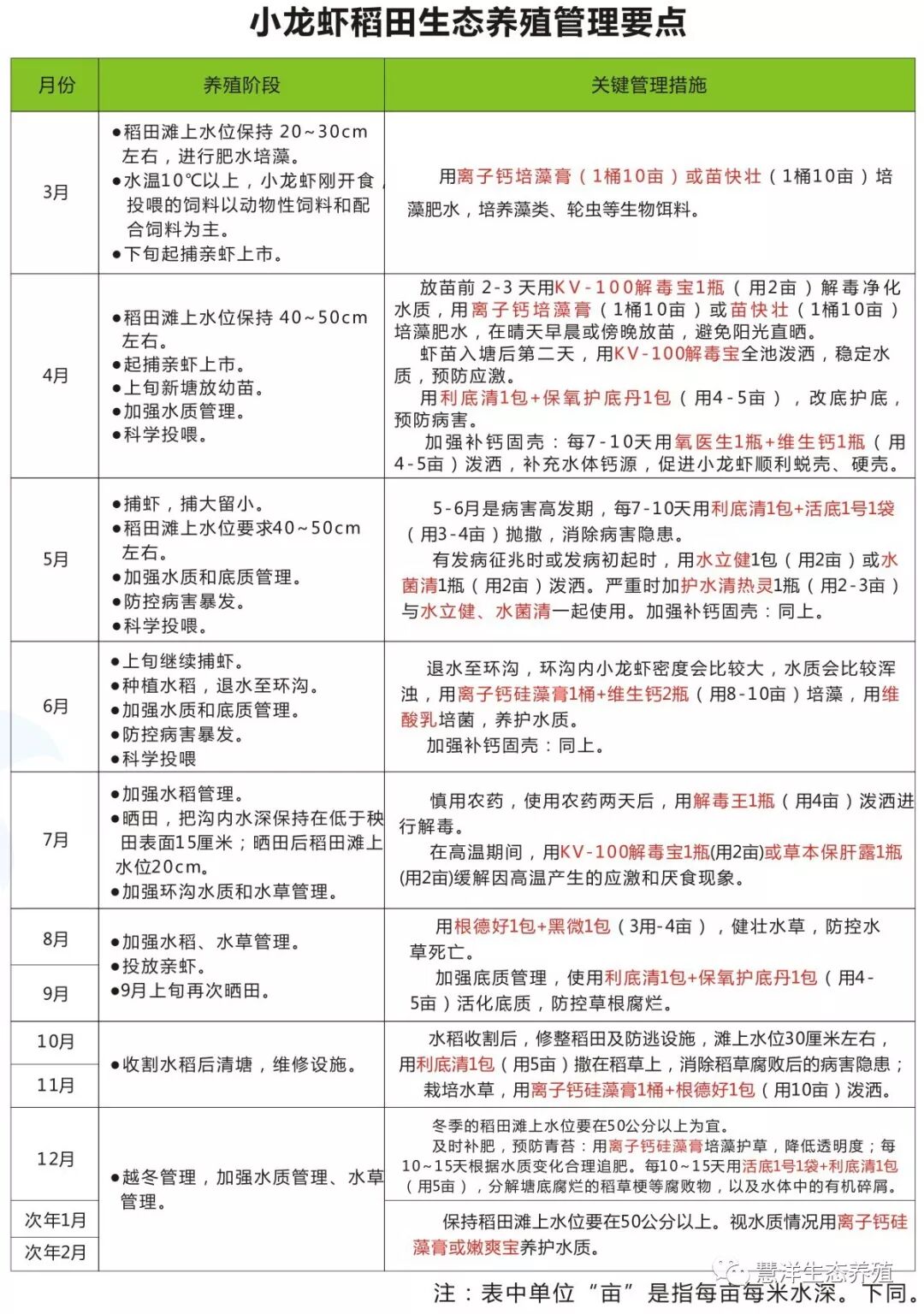
核心提示:小龙虾稻田生态养殖管理要点图讲
小龙虾
稻田生态养殖管理要点图讲
点赞
0
举报
收藏
0
打赏
0
评论
0
分享
0
更多
>
同类养殖技术
• 吃小龙虾与横纹肌溶解症有必然联系病例有关
• 淡水小龙虾养殖业发展前景分析-摘要
• 小龙虾养殖场选址时应根据生物学特性来选择
• 警惕!这两件事可能会导致肌肉被“溶解”
• 小龙虾致肌肉溶解综合征,很多人不知道!
• 波纹龙虾的生物学特性和工厂化养殖技术作介绍
站长
加关注
0
没有留下签名~~
推荐图文
小龙虾一般多久补一次
春季对虾田的水温调节
推荐养殖技术
点击排行
网站首页
|
加入我们
|
公司发展史
|
未来愿景
|
联系我们
|
关于我们
|
技术与支持
|
商业解决方案
|
信息咨询
|
网络营销
|
发布商机
|
网站地图
|
排名推广
|
广告服务
|
RSS订阅
|
违规举报
|
渝ICP备2022001431号
(c)2022 XiaoLongXia.net All Rights Reserved